聊城职院14门课程获评2023年山东省社区教育优秀课程

时间:2024-01-02 09:12:24 作者:李正大 来源:继续教育中心

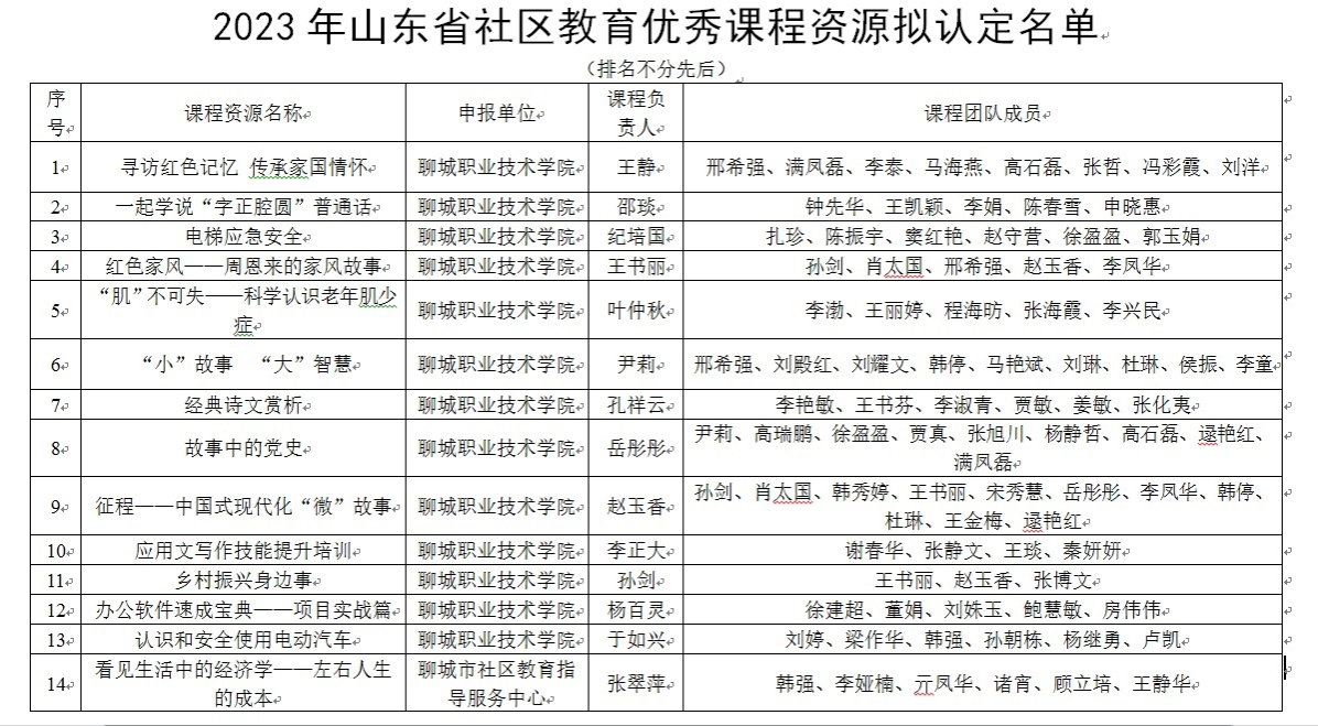
12月30日,山东省教育厅网站公布了2023年度山东省社区教育优秀课程资源遴选结果,聊城职业技术学院14门课程被认定为山东省社区教育优秀课程资源,是山东省获评数量较多的单位之一。



本次遴选由山东省教育厅组织,由各地市、各高校推荐、层层选拔,经组织专家综合评审、公示等程序,最终遴选出优秀课程资源717门。学校高度重视继续教育和社区教育课程资源建设,积极组织优秀的课程参与遴选,近年来,共获得省级及以上奖励课程68门。


上一篇:赵存吉检查期末考试工作

下一篇:聊城职院1门课程获评2023年山东省继续教育数字化共享优质课程